学校主页
|
信息门户
网站首页
部门概况
部门介绍
机构设置
岗位职责
通知公告
新闻动态
办公指南
文件发布
校发文件
处发文件
政策法规
上级规章
学校规章
国家强制性标准
实验室工作
下载专区
零采询价
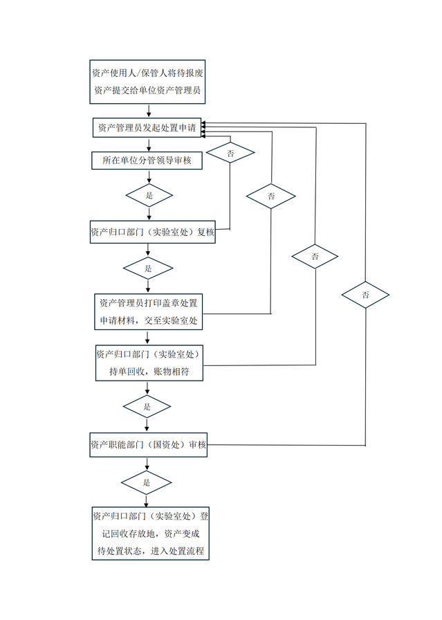
教学科研设备和家具处置申请流程
时间:2025-03-19
浏览:
212
设置